全面解读世界杯历届比赛比分记录
全面解读世界杯历届比赛比分记录的隐藏密码
当人们谈起世界杯时,首先想到的往往是冠军、金靴与经典进球,但如果把视线聚焦在每一场比赛的比分记录上,就会发现另一条清晰却常被忽视的时间线。它不仅浓缩了战术演变、球星更替和时代风格,还像一份细致的“数据年轮”,刻画出从防守反击到全攻全守,再到现代高位压迫的完整轨迹。围绕“全面解读世界杯历届比赛比分记录”这个主题,真正的关键不在于简单罗列数字,而在于通过这些比分背后隐藏的趋势和案例,读懂世界杯如何一步步塑造了现代足球的面貌。
从大比分到精细博弈 世界杯比分记录折射的时代转向
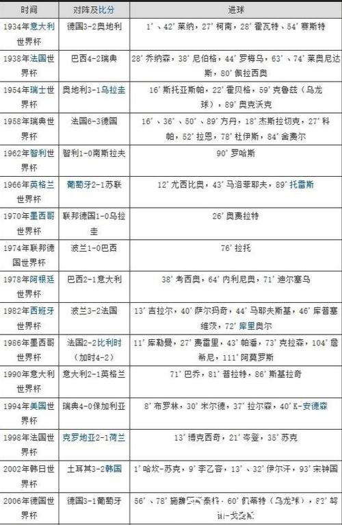
翻看早期世界杯比分记录,很容易被频繁出现的大比分胜利所震撼。1938年巴西 6比5 战胜波兰、1954年奥地利 7比5 淘汰瑞士,这样的比分放在当下几乎不可想象。那一时期,球队间实力差距巨大,防守体系不完善,中后场的站位更接近“盯人混战”,加之门将训练标准较低,使得进球如潮水般涌现。再往后,随着链式防守和整体战术被引入,比分逐渐趋于收紧,1比0、2比1开始频繁出现在淘汰赛,体现出从“谁进得更多”向“谁犯错更少”的转变。
进入九十年代以后,世界杯平均进球数整体走低,是不少球迷的直观感受。小组赛中出现的大量0比0、1比0,并非球队进攻欲望消失,而是防守科学化和比赛节奏加快带来的必然结果。高密度逼抢、区域协防、战术犯规的合理运用,都压缩了攻击手的空间。在这种背景下,每一个比分记录都含有更多“博弈”的因素,微小的得失球差足以影响一支球队的出线命运。
经典大比分案例 高进球大战中的战术和心理因素
如果说世界杯最能被反复提起的比分记录,大多来自那些出人意料的高比分对决。例如2014年德国 7比1 巴西这一场被反复解析的半决赛。在数据层面,这是一场罕见的“世界强队崩盘战”,而在战术层面则体现了高位压迫和快速推进对传统强队心理的冲击。巴西在失去主力前锋后,阵型宽度和纵深都出现问题,防守端覆盖不完整;德国则通过三线紧凑的传导和反插,一再拉扯防线。比分不断被刷新,既是战术压制的结果,也是主队在巨大压力下心理防线被击穿的写照。
另一个值得分析的案例是1982年“西德对法国”的 3比3 之战(后经点球大战分出胜负)。从比分记录来看,这场比赛代表了“开放式对攻”的巅峰形态,双方在加时赛前后多次反超,进球时间分布极为分散。这种复杂的比分曲线反映出当时欧洲足球对创造力与个人能力的高度信任,但也暴露出防守体系尚未完全成熟。相比之下,现代世界杯高比分比赛往往出现在实力悬殊的小组赛之中,而强强对话则更接近棋局般的缠斗。

小比分与零封 防守数据背后的冠军密码
观察历届世界杯冠军的比赛比分记录,不难发现一个共同点 他们往往在淘汰赛阶段拥有极为稳固的防线。例如2010年西班牙夺冠之路上,从小组赛最后一轮起几乎场场以1比0取胜。这样的比分看似“节俭”,却体现出对控球节奏和比赛风险的极致管理。再看1998年的法国与2018年的法国,两代冠军队伍都通过严密的中后场布置,将对手的得分机会压缩到最低,许多关键战都是在一球优势下结束。由此可以推断,在现代世界杯中,真正具有含金量的并不是单场大比分,而是连续的低失球记录和对形势的精准把握。

从数据角度讲,零封次数与最终成绩之间通常呈明显正相关。通过统计不难发现,能够走到半决赛的队伍,大多在前几轮积累了多场不失球比赛。比分记录在这里扮演的角色类似“体检报告”,通过进球和失球的分布,可以初步判断一支球队是偏向攻势风格,还是更注重防守平衡。当一支球队在小组赛频繁凭借3比2、4比3取胜时,观赏性固然十足,但这也暗含着在高强度淘汰赛中更容易遭遇崩盘的风险。
从进球分布到心理博弈 比分记录中的细节解读

全面解读世界杯历届比赛比分记录,不只是看“多少比多少”,更要关注进球时间、比分走势和比赛阶段。例如,一场2比1的胜利可能有截然不同的含义 一种是早早2比0领先后被对手追回一球,另一种则是在落后情况下连进两球逆转。前者反映的是节奏管理与收缩防守,后者则凸显了心理韧性与替补调整能力。如果把这些比分走势串联起来,便能看到一支球队在逆境和顺境中的心理曲线。

点球大战同样是比分记录中的重要组成部分。虽然常规时间与加时赛是0比0或1比1,但点球大战的4比2、5比3等比分,却反馈了球队在极大压力下的心理素质与技术稳定性。有意思的是,一些传统强队在常规时间内比分表现稳定,却在点球大战中屡屡失手,这一反差恰好展现了“技术与心理”的不同分界。综合解读比分记录时 如果忽略了这些“隐性比分”,就会失去对整体竞争格局的准确把握。
数据视角下的趋势 现代世界杯比分记录呈现的方向
把历届世界杯比分记录按时间沿轴展开,可以观察到几个明显趋势 首先是极端大比分的减少,这说明整体实力差距被不断拉平,中小球队通过科学训练与战术升级,已经有能力在对阵传统豪门时保持比分上的体面甚至爆冷。1比0 和 2比1 这样的中等比分依旧是淘汰赛的主旋律,这从侧面证明在高压环境下,哪怕是最华丽的进攻体系,也必须为防守稳定性做出妥协。
随着对数据分析的重视,越来越多球队通过研究历届比赛比分记录,寻找适合自己的出线路径。例如,一些主打防守反击的球队会根据过去同组对手在世界杯上的失球数与破门方式,制定“优先守平关键战、力争大胜弱旅”的目标,以便在小组赛通过净胜球优势脱颖而出。从这个层面看,比分记录已经不只是历史回顾,更是未来战术设计的重要参考。
从观众视角出发,理解比分背后的逻辑,也能改变对比赛“好看与否”的单一判断。表面上的0比0背后,可能是一场门将与门柱的极限表演,是双方在节奏与空间上的高智商对抗。随着对比分记录的理解加深,世界杯在我们眼中就不再只是进球集锦,而是一部由数字、战术与情绪共同书写的立体史书。每一个1比0、2比2 与 3比0,都在悄悄标注着足球世界的时代脉络,只等愿意深入解读的人去发现。


